这些很多人爱的豆制品,热量比猪大肠还高!你却把它当成减脂餐
发布时间:2025-06-27 星期五   杭州网

提到减脂期的优质食材

豆腐常被列入推荐清单

但问题来了:

“只要是豆制品就低脂吗?”

“吃火锅涮腐竹可以不?”

虽然同在一个豆制品“大家族”

但你可能不知道

有些“成员”竟是隐藏的“热量刺客”!

先来盘一盘豆腐

为何受减肥界青睐?

豆腐的核心优势在于“高蛋白+低热量+强饱腹”的黄金组合。

以最常见的嫩豆腐为例,每100克仅含约60千卡热量,却能提供6~7克优质植物蛋白——蛋白质不仅能维持肌肉量(避免减脂掉肌肉),还能延长胃的排空时间,吃完三四个小时都不容易饿,帮你减少正餐外的零食摄入。

同时,豆腐富含膳食纤维和钙、铁等微量元素,能改善减脂期常见的便秘、营养不均衡问题。

选对种类、用对做法的豆腐,确实帮助减脂。但要注意:并非所有豆腐都适合减脂,一旦选错种类或用错烹饪方式,热量可能翻倍,甚至变成 “减脂绊脚石”。

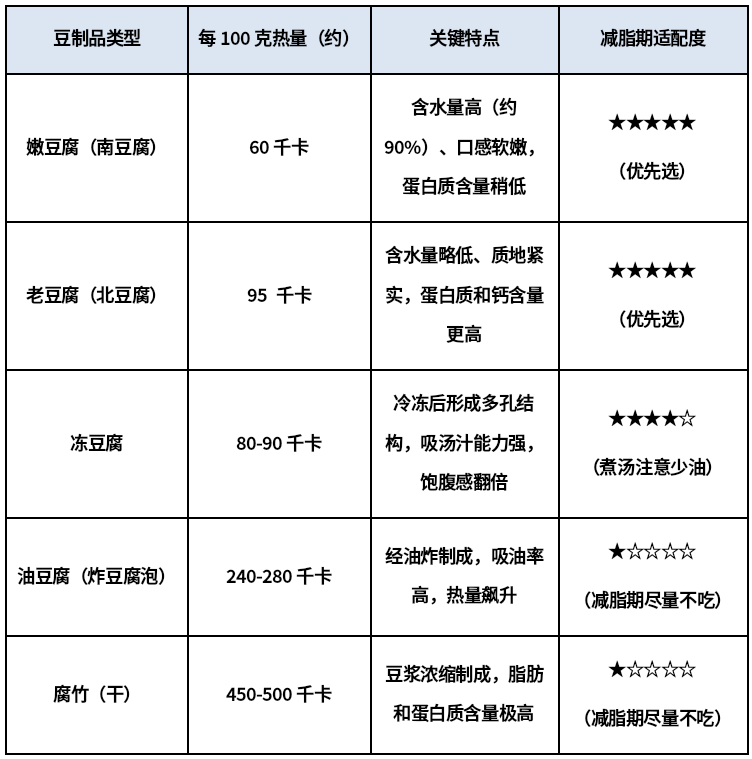
警惕!不同豆制品热量差3倍

这些“隐形高卡款”要避开

部分人涮火锅不可缺少的腐竹其实是隐形的“热量杀手”。

每100克干腐竹约450~500千卡,而我们平时涮火锅,一份腐竹的量通常在50~80克(干重),单这份腐竹的热量就有225~400千卡,热量比同克数未加工的猪大肠(100克/196千卡)还高。

更关键的是,腐竹的结构疏松多孔,在火锅里涮煮时,会疯狂吸附汤底里的油脂。一份腐竹吸油后,热量可能再增加50~100千卡,相当于多吃了1.5~2碗米饭(每碗米饭约130千卡)。

很多人误以为“只要是豆制品就低脂”,但实际不同豆制品的热量差异悬殊,甚至能差出3倍以上。

图片

为什么会有这么大的差异?核心在于加工方式和水分含量:

低脂豆制品

像嫩豆腐、老豆腐、豆腐脑,都是以大豆为原料,经过磨浆、点卤(或加石膏)制成,加工过程中几乎不额外添加油脂,且含水量极高(嫩豆腐含水量约90%),热量自然低;

高卡豆制品

腐竹是豆浆煮沸后表面凝结的蛋白质膜干燥而成,相当于“豆浆的浓缩精华”,脂肪和蛋白质被高度提纯,热量随之飙升;油豆腐、炸豆皮则更直接,经过高温油炸后,吸油率能达到30%以上,每100克热量轻松突破 200千卡。

更易被忽略的是“半加工豆制品”,比如卤豆干、熏豆干。这类豆制品虽然没经过油炸,但为了提升口感,制作时会加入不少糖、酱油和油脂,每100克热量也能达到150~180千卡,比老豆腐高出近1倍。

减脂期吃豆制品

记住这些秘诀

1、豆制品选择秘诀

“选鲜不选干”:优先选新鲜制作的豆腐、豆腐脑,少选腐竹、豆筋等干燥浓缩类豆制品;

“选煮不选炸”:避开油豆腐、炸豆皮,选择清蒸、水煮、凉拌的豆制品;

“选淡不选卤”:市售的卤味豆制品(如卤豆干、酱干)含糖含油高,尽量自己在家做清淡口味的豆制品。

2、烹饪秘诀

优先选“清蒸、凉拌、煮”,避开“炸、红烧、焖炖”。同样一块老豆腐,凉拌做法(加醋、生抽、葱花)热量仅80千卡/100克;但如果做成红烧豆腐(加食用油、糖、酱油),每100克热量会飙升到150千卡以上;若裹粉油炸成“脆皮豆腐”,热量更是突破200千卡。

控制分量,每天100~150克最合适。虽然嫩豆腐、老豆腐热量低,但过量食用仍会导致热量超标。建议减脂期每天吃100~150克(约1块普通豆腐的量),以及合理搭配主食、膳食纤维以及其他蛋白质来源,保证营养均衡。

豆腐这样做,好吃又低脂

01豆腐鸡蛋羹

食材:嫩豆腐1块(约100克)、鸡蛋1个、虾仁3-4只、葱花少许、生抽、香油、温水。

做法:

鸡蛋打入碗中,加温水(蛋液:温水=1:2,比例是蛋羹软嫩的关键),用筷子充分搅匀,过筛;

嫩豆腐切成小块,放入蒸碗中,倒入过筛后的蛋液,轻轻晃动蒸碗让蛋液没过豆腐;

蒸锅加水烧开,蒸碗盖上保鲜膜(扎2个小孔透气),放入蒸锅,中火蒸8分钟;

放入虾仁,继续蒸3分钟至虾仁变色熟透,取出蒸碗,淋上生抽、香油、葱花即可。

02豆腐蔬菜卷

食材:老豆腐1块(约100克)、生菜叶4-5片(选叶片大、韧性好的,如球生菜)、胡萝卜30克、黄瓜30克、鸡胸肉丝30克、生抽、黑胡椒少许。

做法:

老豆腐放入碗中,用勺子压成细腻的豆腐泥,加生抽、黑胡椒,搅拌均匀调味;

鸡胸肉切丝,用少许盐和黑胡椒腌制5分钟,锅中少许油,小火煎熟备用;

胡萝卜、黄瓜切细丝,生菜叶洗净沥干水分,取一片生菜叶,中间铺豆腐泥,放上鸡胸肉丝、胡萝卜丝、黄瓜丝,从一端卷起,用牙签固定。

03豆腐菌菇汤

食材:冻豆腐100克、香菇30克、蟹味菇50克、青菜50克、葱花少许、盐、白胡椒粉。

做法:

冻豆腐挤干水分切块;香菇洗净切片,蟹味菇去根部洗净,青菜洗净切段;

锅中加500毫升清水,大火烧开后放入香菇、蟹味菇,煮3分钟至菌菇变软;

放入豆腐块,继续煮2分钟,最后加入青菜段,煮熟后加盐、少许白胡椒粉调味,关火后撒葱花即可。

供稿:拱墅区卫健局


来源:健康杭州   作者:   编辑:陈俊男
相关阅读:
     

    杭州网(杭州网络传媒有限公司)版权所有未经授权禁止复制或镜像