杭州市城乡建设委员会 杭州市消防救援支队
关于印发杭州市公众聚集场所建设工程
消防验收(备案)与投入使用、营业前
消防安全检查联合办理机制的通知
(杭建消〔2025〕140号)
各区(县、市)住建局、消防救援大队,各有关单位:
市建委、市消防救援支队联合制定了《杭州市公众聚集场所建设工程消防验收(备案)与投入使用、营业前消防安全检查联合办理机制》,现正式印发。
本机制自2026年1月1日起,在上城区、西湖区、余杭区行政区域内试点实施,试点时间1年。待试行期满后,根据政策运行情况,适时另行发文向全市推广实施。
杭州市城乡建设委员会
杭州市消防救援支队
2025年11月21日
(此件公开发布)
杭州市公众聚集场所建设工程消防验收(备案)与投入使用、营业前消防安全检查
联合办理机制
为贯彻落实《杭州市建设工程消防设计审查验收管理规定》(市政府令第351号)有关要求,根据《省建设厅 省消防救援总队关于推行公众聚集场所验收开业“一件事”改革的通知》(浙建质安函〔2025〕181号)等有关文件精神,结合我市公众聚集场所建设工程消防验收(备案)与投入使用、营业前消防安全检查办理实际,制定本机制。
一、总体要求
深入贯彻落实《国务院关于进一步优化政务服务提升行政效能推动“高效办成一件事”的指导意见》有关精神,统筹发展和安全,推动我市公众聚集场所建设工程消防验收(备案)与投入使用、营业前消防安全检查联合办理,最大限度利企便民,持续优化营商环境,激发经济社会高质量发展内生动力。
二、适用范围
本机制所称“联合办理”,是指建立建设主管部门和消防救援机构协同联动机制,实现公众聚集场所建设工程消防验收(备案)和投入使用、营业前消防安全检查(以下简称消防安全检查)两件事项一表申请、分类办理、联合检查。本市范围内所有公众聚集场所的建设工程消防验收(备案)与消防安全检查实行联合办理。非公众聚集场所建设工程的消防验收(备案)按国家、省、市有关规定执行。
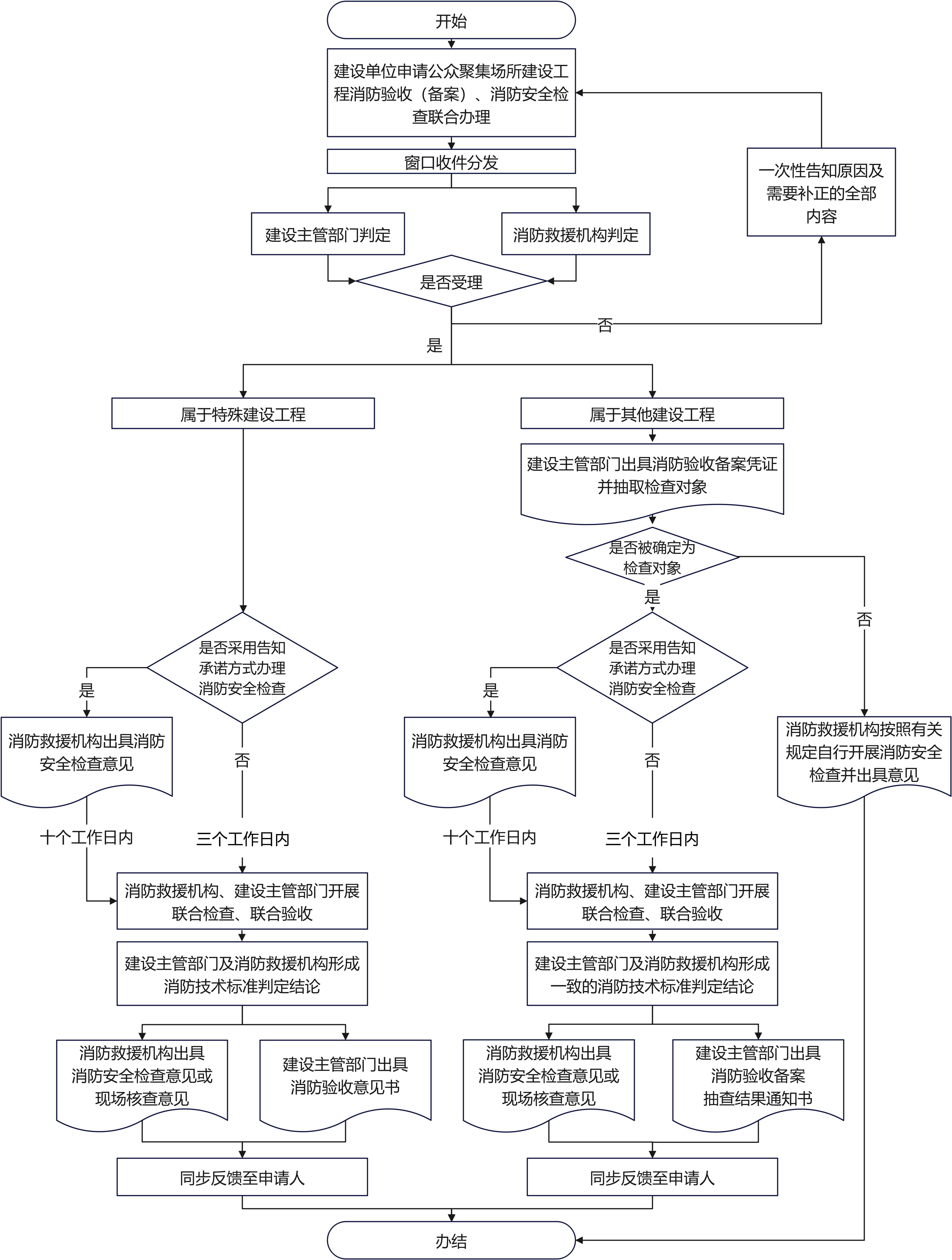
三、办理流程
(一)一表申请。
整合公众聚集场所投入使用、营业前消防安全检查和建设工程消防验收(备案)两件事项申请表单,形成《公众聚集场所建设工程消防验收(备案)、消防安全检查联合办理申请表》(附件3),申请人根据实际情况填写相关内容,实现多事项一表并联申请。其中:
公众聚集场所已取得消防验收意见(备案凭证)或仅变更营业主体等不存在建设行为的,在申请联合办理时勾选并填写相关内容,无需办理消防验收或消防验收备案。
公众聚集场所建设工程因建设主体与营业主体不同、暂不具备消防安全检查条件等客观原因无法办理消防安全检查的,在申请联合办理时勾选不办理消防安全检查选项,并明确具体原因。建筑面积未达到200平方米的公众聚集场所,可以不办理公众聚集场所投入使用、营业前消防安全检查,其主动申请的,按本机制有关规定办理。
(二)材料共享。
申请人申请公众聚集场所建设工程消防验收(备案)、消防安全检查联合办理的,申请材料及信息由建设主管部门和消防救援机构共享。
根据“放管服”有关精神,按照重复材料只收取一份、共享互认材料不再重复提交的要求,将场所平面布置图和消防设施平面图并入涉及消防的工程竣工图纸,容缺受理消防安全制度、灭火和应急疏散预案。符合国家有关规定的公众聚集场所建设工程,申请人可采用告知承诺制的方式办理建设工程消防验收备案、消防安全检查。具体申请材料详见《公众聚集场所建设工程消防验收(备案)、消防安全检查联合办理申请材料》(附件4)。
(三)同步受理。
申请事项中包含建设工程消防验收(备案)的项目,申请人应当将申请材料递交建设主管部门收件平台或窗口。对申请材料齐全、符合法定要求的,由建设主管部门收件窗口或平台汇总两部门意见后同步受理;对不符合受理条件的,一次性告知原因及需要补正的全部内容。
属于无须办理消防验收(备案)情形,仅办理公众聚集场所消防安全检查的项目,申请人应当将申请材料递交消防救援机构收件窗口或平台,由消防救援机构收件窗口或平台受理。
(四)分类办理。
1.公众聚集场所建设工程属于《建设工程消防设计审查验收管理暂行规定》第十四条规定的特殊建设工程的,或属于其他建设工程被确定为抽查对象的,建设主管部门应当与消防救援机构进行联合检查,按照有关规定开展现场评定或检查。
2.公众聚集场所建设工程属于其他建设工程但未被确定为抽查对象的,由消防救援机构自行按照有关规定开展现场检查或核查。
(五)联合检查。
需开展联合检查的公众聚集场所建设工程,采用告知承诺方式办理消防安全检查的,消防救援机构应当会同建设主管部门自受理申请之日起10个工作日内完成联合检查;不采用告知承诺方式办理消防安全检查的,消防救援机构应当会同建设主管部门自受理申请之日起3个工作日内完成联合检查。
建设主管部门、消防救援机构开展联合检查时,两部门应就踏勘发现的现场消防条件是否符合消防技术标准要求进行合议会商,并就现场消防技术标准判定形成合格或不合格的一致结论。
(六)办结反馈。
建设主管部门、消防救援机构根据法律法规要求及现场消防技术标准判定结论,按照法定时限要求分别完成各自事项审批,并通过受理平台或窗口出具相应的意见文书。
(七)整改闭环。
公众聚集场所建设工程现场消防技术标准判定结论为不合格的,申请人应当组织整改,整改后重新提交申请。建设主管部门、消防救援机构应当开展联合检查。
公众聚集场所建设工程现场消防技术标准判定结论为合格,但因其他条件不符合要求,未通过建设工程消防验收(备案抽查)或消防安全检查的,申请人可在整改后向建设主管部门或消防救援机构重新单独提交申请。
四、工作要求
各区(县、市)住建局、消防救援大队要统一思想认识,明确责任分工,建立协作机制,确保审批运转高效、审批标准统一,提升审批服务效能和群众获得感,推动我市消防治理体系和治理能力现代化;要注重宣传引导,组织相关工作人员进行政策宣贯,确保经办人员准确理解、掌握联合办理的政策要点和操作流程,针对宾馆、饭店、商场、公共娱乐场所等高频申请主体,应通过线上平台、窗口等渠道及时告知公众聚集场所建设工程消防验收(备案)、消防安全检查联合办理政策,确保政策宣传全覆盖、无死角,推动改革举措落地见效;要守牢安全红线,严格按照消防技术标准开展联合检查,对违法情形依法依规进行处理,特殊建设工程竣工验收后未经消防验收或消防验收不合格的,禁止投入使用,其他建设工程经依法抽查不合格的,应当停止使用。
附件:1.公众聚集场所定义
2.公众聚集场所建设工程消防验收(备案)、消防安全
检查联合办理流程
3.公众聚集场所建设工程消防验收(备案)、消防安全
检查联合办理申请表
4.公众聚集场所建设工程消防验收(备案)、消防安全
检查联合办理申请材料
附件1
公众聚集场所定义
公众聚集场所,是指宾馆、饭店、商场、集贸市场、客运车站候车室、客运码头候船厅、民用机场航站楼、体育场馆、会堂以及公共娱乐场所等。
公共娱乐场所,是指向公众开放的下列室内场所:
(一)影剧院、录像厅、礼堂等演出、放映场所;
(二)舞厅、卡拉OK厅等歌舞娱乐场所;
(三)具有娱乐功能的夜总会、音乐茶座和餐饮场所;
(四)游艺、游乐场所;
(五)保龄球馆、旱冰场、桑拿浴室等营业性健身、休闲场所。
国家法律法规另有规定的,从其规定。
附件2
公众聚集场所建设工程消防验收(备案)、
消防安全检查联合办理流程

附件3
公众聚集场所建设工程消防验收(备案)、
消防安全检查联合办理申请表
单位基本情况 | |||||||||||||||||||||||||||||||
申请人 | 公民身份证号 | 联系电话 | |||||||||||||||||||||||||||||
经营场所名称(统一社会信用代码) | 法定代表人/主要负责人 | 场所地址 | |||||||||||||||||||||||||||||
1.建设工程消防验收(备案) | |||||||||||||||||||||||||||||||
办理情形 | □消防验收 □消防验收备案 | ||||||||||||||||||||||||||||||
□无须办理消防验收(备案) | □已取得消防验收意见(或备案凭证) □不存在建设行为 | ||||||||||||||||||||||||||||||
属于无须办理消防验收(备案)情形的,以下关于建设工程消防验收(备案)的内容无须填写 | |||||||||||||||||||||||||||||||
场所性质 | 工程类别 | □新建□扩建 □改建(装饰装修、改变用途、建筑保温) | |||||||||||||||||||||||||||||
工程投资额 | 总建筑面积 | ||||||||||||||||||||||||||||||
单位类别 | 单位名称 | 资质 等级 | 法定代表人 (身份证号) | 项目负责人 (身份证号) | 联系电话(移动电话和座机) | ||||||||||||||||||||||||||
建设单位 | |||||||||||||||||||||||||||||||
设计单位 | |||||||||||||||||||||||||||||||
施工单位 | |||||||||||||||||||||||||||||||
监理单位 | |||||||||||||||||||||||||||||||
技术服务机构 | |||||||||||||||||||||||||||||||
《特殊建设工程消防设计审查意见书》文号(审查意见为合格的) | 审查合格日期 | ||||||||||||||||||||||||||||||
建筑工程施工许可证号、批准开工报告编号或证明文件编号 | 制证日期 | ||||||||||||||||||||||||||||||
建筑名称 | 结构类型 | 使用 性质 | 耐火等级 | 层数 | 高度 (m) | 长度 (m) | 占地面积 | 建筑面积(m2) | |||||||||||||||||||||||
地上 | 地下 | 地上 | 地下 | ||||||||||||||||||||||||||||
□装饰装修 | 装修部位 | □顶棚□墙面□地面□隔断□固定家具□装饰织物□其他 | |||||||||||||||||||||||||||||
装修面积(m2) | 装修所在层数 | ||||||||||||||||||||||||||||||
□改变用途 | 使用性质 | 原有用途 | |||||||||||||||||||||||||||||
□建筑保温 | 材料类别 | □A□B1□B2 | 保温所在层数 | ||||||||||||||||||||||||||||
保温部位 | 保温材料 | ||||||||||||||||||||||||||||||
施工过程中消防设施检测情况(如有) | 技术服务机构:
项目负责人签名: 年 月 日 | ||||||||||||||||||||||||||||||
竣工验收消防查验情况及意见 | |||||||||||||||||||||||||||||||
一、基本情况
建设单位(印章): 项目负责人签名: 年 月 日 | |||||||||||||||||||||||||||||||
二、符合消防工程技术标准的设计文件实施情况
设计单位(印章): 项目负责人签名: 年 月 日 | |||||||||||||||||||||||||||||||
三、工程监理情况
监理单位(印章): 项目总监理工程师签名: 年 月 日 | |||||||||||||||||||||||||||||||
四、工程施工情况
消防施工专业分包单位(印章): 施工总承包单位(印章): 项目负责人签名: 年 月 日 项目经理签名: 年 月 日 | |||||||||||||||||||||||||||||||
五、消防设施性能、系统功能联调联试情况
技术服务机构(印章): 项目负责人签名: 年 月 日 | |||||||||||||||||||||||||||||||
2.公众聚集场所投入使用、营业前消防安全检查 | |||||||||||||||||||||||||||||||
是否办理公众聚集场所投入使用、营业前消防安全检查 | □是 | ||||||||||||||||||||||||||||||
□否 | □建设主体与营业主体不同 □建筑面积不足200m2 | ||||||||||||||||||||||||||||||
注:此次不申请办理公众聚集场所投入使用、营业前消防安全检查的项目, | |||||||||||||||||||||||||||||||
选择是否采用告知承诺方式办理 | □是 □否 | ||||||||||||||||||||||||||||||
场所 建筑结构 | 场所 建筑面积 | 使用层数 (地上/地下) | |||||||||||||||||||||||||||||
场所性质 | □影剧院、录像厅、礼堂等演出、放映场所 □舞厅、卡拉OK厅等歌舞娱乐场所 □具有娱乐功能的夜总会、音乐茶座和餐饮场所 □游艺、游乐场所 □保龄球馆、旱冰场 □桑拿浴室 □其他 | ||||||||||||||||||||||||||||||
□宾馆、饭店 □商场 □集贸市场 □客运车站候车室 □客运码头候船厅 □民用机场航站楼 □体育场馆 □会堂 □其他 | |||||||||||||||||||||||||||||||
场所所在 建筑情况 | 建筑名称 | 建筑面积 | |||||||||||||||||||||||||||||
建筑层数 | 建筑高度 | ||||||||||||||||||||||||||||||
□消防车道 □消防车登高操作场地 □室外消火栓 □水泵接合器 □消防控制室 □消防水泵房 □消防电梯 □柴油发电机房 □燃油或燃气锅炉房 □变压器室 □配电室 □其他专用房间: | 是否畅通:□是 是否符合消防安全要求:□是 是否完好有效:□是 是否完好有效:□是 是否符合消防安全要求:□是 是否符合消防安全要求:□是 是否符合消防安全要求:□是 是否符合消防安全要求:□是 是否符合消防安全要求:□是 是否符合消防安全要求:□是 是否符合消防安全要求:□是 是否符合消防安全要求:□是 | □否 □否 □否 □否 □否 □否 □否 □否 □否 □否 □否 □否 | |||||||||||||||||||||||||||||
场所情况 | 用火用电 | 电气线路设计单位: 电气线路施工单位: 电器产品是否符合消防安全要求:□是□否 场所是否使用燃气:□是□否 燃气类型: 燃气施工(安装)单位: 燃气用具是否符合消防安全要求:□是□否 场所是否使用燃油:□是□否 燃油储存位置及储量: 其他用火用电情况: | |||||||||||||||||||||||||||||
安全疏散 | 安全出口数量: 疏散楼梯设置形式: 疏散楼梯数量: 避难层(间)设置位置: 避难层(间)数量: □消防应急广播 □消防应急照明 □疏散指示标志 | 是否畅通:□是□否
是否畅通:□是□否
是否符合消防安全要求:□是□否 是否完好有效:□是□否 是否完好有效:□是□否 是否完好有效:□是□否 | |||||||||||||||||||||||||||||
消防设施 | □室内消火栓 □自动喷水灭火系统 □火灾自动报警系统 □气体灭火系统 □泡沫灭火系统 □机械防烟系统 □机械排烟系统 □其他消防设施: □灭火器种类、型号和数量: | 是否完好有效:□是□否 是否完好有效:□是□否 是否完好有效:□是□否 是否完好有效:□是□否 是否完好有效:□是□否 是否完好有效:□是□否 是否完好有效:□是□否 是否完好有效:□是□否 | |||||||||||||||||||||||||||||
室内装修 | 装修部位 | 顶棚 | 墙面 | 地面 | 隔断 | 固定家具 | 装饰织物 | 其他 | |||||||||||||||||||||||
装修材料 燃烧性能等级 | |||||||||||||||||||||||||||||||
消防安全承诺 (填写单位场所名称,应与营业执照名称一致)现就申请公众聚集场所投入使用、营业作出下列消防安全承诺: 一、场所所在建筑为合法建筑。 二、所填写的信息真实、准确。 三、及时提交相关材料,并确保真实、合法、有效。 选择采用告知承诺方式办理的,同时作出下列消防安全承诺: 四、已认真学习消防法律法规,对公众聚集场所投入使用营业前消防安全检查告知事项的全部内容已经知晓和全面理解。 五、已符合《公众聚集场所消防安全要求》,场所满足公众聚集场所投入使用、营业的各项消防安全条件。 六、在使用、营业过程中遵守消防法律法规和消防技术标准,确保消防安全。 以上承诺是申请人的真实意思表示。如有违反承诺的行为,愿意承担相应的法律责任。
| |||||||||||||||||||||||||||||||
说明 1.应加盖公众聚集场所印章,并由场所的消防安全责任人(法定代表人或主要负责人)签名。没有单位印章的,应由场所的消防安全责任人签名。 2.申请人应如实填写,保证内容准确、完整,并对提交材料的真实性、完整性负责,不得虚构、伪造或编造事实,否则将承担相应的法律后果。 3.填写应使用钢笔和能够长期保持字迹的墨水或打印,字迹清楚,文面整洁,不得涂改。 4.文书中的“□”,表示可供选择,在选中内容前的“□”内画√。 5.“建筑结构”填写木结构、砖木结构、砖混结构、钢结构、钢筋混凝土结构等类型。“使用层数”填写场所实际使用建筑楼层号。 6.“场所所在建筑情况”一栏中分别填写所在建筑的名称、建筑面积、建筑层数和建筑高度。如场所独自使用一栋或多栋建筑的,则无需填写该栏。 7.“用火用电”一栏中,燃气类型按照实际使用情况填写,如:管道天然气、瓶装液化石油气、管道人工煤气等。 8.“安全疏散”一栏中,疏散楼梯设置形式按照实际使用情况填写,如:防烟楼梯间、封闭楼梯间、敞开楼梯间、室外楼梯。避难层(间)设置位置按照实际位置填写,如建筑第几层或者具体位置。 9.“室内装修”一栏中的“装修材料燃烧性能等级”按照装修材料的实际情况分别填写A级(不燃材料)、B1级(难燃材料)、B2级(可燃材料)、B3级(易燃材料)。 10“其他需要说明的情况”填写场所使用多栋建筑等情况,包括每栋建筑的名称、建筑面积、建筑层数和建筑高度。 11.申请人通过消防业务受理窗口以及在消防救援机构现场核查时提交的材料请使用国际标准A4型纸打印、复印或按照A4型纸的规格装订,其中“营业执照”为复印件,经申请人签名确认并注明日期,并由消防救援机构人员现场核对复印件与原件是否一致;通过消防在线政务服务平台提交材料的,应当扫描或拍照上传有关材料原件。 | |||||||||||||||||||||||||||||||
3.其他需要说明的情况 | |||||||||||||||||||||||||||||||
申请人保证:本申请表所填内容及所附资料均真实、完整、准确。如有不实,愿意承担相应的法律责任及产生的一切后果。
法定代表人/主要负责人签名: 单位印章:
年 月 日 | |||||||||||||||||||||||||||||||
附件4
公众聚集场所建设工程消防验收(备案)、
消防安全检查联合办理申请材料
一、公众聚集场所特殊建设工程及不采用告知承诺制办理消防验收备案的其他建设工程
序号 | 材料类别 | 材料名称 | 材料要求 | 备注 |
1 | 申请人 | 公众聚集场所消防验收(备案)、消防安全检查“一件事”申请表 | 必要 | |
2 | 工程竣工验收报告(含竣工验收消防查验情况) | 必要 | 已取得消防验收意见或消防验收备案凭证的公众聚集场所无需提交 | |
3 | 涉及消防的工程竣工图纸 | 必要 | 已取得消防验收意见或消防验收备案凭证的,可简化为平面布置图和消防设施平面图 | |
4 | 消防安全制度 | 可容缺受理 | 此次不申请办理公众聚集场所投入使用、营业前消防安全检查的项目无需提交 | |
5 | 灭火和应急疏散 | 可容缺受理 | ||
6 | 工商营业执照 | 必要 | ||
7 | 公众聚集场所投入使用、营业消防安全告知承诺书 | 采用告知承诺方式办理公众聚集场所投入使用、营业的应当提交 |
二、公众聚集场所采用告知承诺制办理消防验收备案的其他建设工程
序号 | 材料类别 | 材料名称 | 材料要求 | 备注 |
1 | 申请人 | 公众聚集场所消防验收(备案)、消防安全检查“一件事”申请表 | 必要 | |
2 | 建设工程消防验收备案告知承诺书 | 必要 | 已取得消防验收意见或消防验收备案凭证的公众聚集场所无需提交 | |
3 | 平面布置图、消防设施平面图 | 必要 | ||
4 | 消防安全制度 | 可容缺受理 | 此次不申请办理公众聚集场所投入使用、营业前消防安全检查的项目无需提交 | |
5 | 灭火和应急疏散预案 | 可容缺受理 | ||
6 | 工商营业执照 | 必要 | ||
7 | 公众聚集场所投入使用、营业消防安全告知承诺书 | 采用告知承诺方式办理公众聚集场所投入使用、营业的应当提交 |
