医院能不能去,广场舞要不要跳,“阳了”怎么吃药
12月9日,国务院联防联控机制针对老年群体发布《新冠重点人群健康服务工作方案》,方案指出,社区(村)将对辖区所有老人按用红(高风险)、黄(中风险)、绿(低风险)三色对进行分类标记。一时间,“三色标记”瞬间冲上多平台热搜前三,其热度维持近12小时之久;前天,随着“通信大数据行程卡(行程码)”这一跨区域流动的“最后一道限制”正式取消,老年人“该不该出门”的讨论再次升温。
研究表明,当前奥密克戎变异株传播速度快、传染性和隐匿性强,但98%以上的感染者均属于无症状及轻症患者,而重症人群则主要集中在60岁以上的老年人,其中,有基础疾病、未接种疫苗者,概率更大。那么,在“新形势”下,老年人该以怎样的心态面对疫情,与新冠共存?又该以怎样的方式尽可能地安全度过接下来的“感染高峰”?
新形势下老年人该以怎样的心态面对病毒?
“现在感觉‘放开了’,又好像没放开,这两天社区开始统计我们老年人的‘健康状况’了,说是要分颜色分级管理,这个和健康码没有关系。都说我们老年人是新冠肺炎‘高风险人群’,一旦感染容易发展成重症,现在是不是比2020年还要危险?”近期,家住四季青街道的许阿姨心情复杂,当过好几次防疫志愿者的她陷入了抗疫三年来最焦虑的时刻。
12月7日,具有标志性意义的“优化落实疫情防控‘新十条’”发布,据中国工程院院士张伯礼分析,该通知主要是以“传染病乙类或丙类管理的思路”进行调整。根据《传染病防治法》显示,丙类传染病中最为人熟知的便是“流行性感冒”。同时,根据奥密克戎流行后的感染病例统计数据来看,目前,死亡人数不到0.1%,已与流感基本一致。
“随着新冠病毒一代一代变异、毒性已大大减弱,目前感染后的病变部位基本都集中在上呼吸道,无论从感染途径和感染后症状来看,都与‘流感’类似的,新形势下,如果用一句话来概括,老年人已往对待‘流感’保持什么心态,现在也可以用同样的心态来对待‘新冠’,不必过度恐慌。”杭州疾控中心传染病预防控制所所长孙昼表示,随着病毒致病力明显减弱,新冠感染后的重症率已降至不到1%,且99%的人可在7-10天内完全恢复。
居家时要注意什么?此时哪种防疫方式获益更大?
众所周知,新冠的传播途径主要为飞沫传播、接触传播。新形势下,在备足食物的前提下,老年人尽量避免外出,是否就可以“高枕无忧”?答案是“否定”的。
杭州市卫健委疾控处指出,现代社会发展快速,当前形势下人员流动更加频繁,任何地方都无法做到与病毒完全隔绝。即使老年人家住偏远农村,同样有感染风险。其次,部分老年人的生活饮食起居需要家属或者陪护协助完成,无法保证所有人都“不外出”,感染风险无法降为零。
“居家时经常消毒是阻断新冠病毒传播的有效方式,如果家中没有外人到访,没有家庭成员居家隔离,那么做好日常室内清洁,经常清洗、晾晒衣服被褥,经常开窗通风(空气消毒的方式之一),每次至少半小时即可;如果家中时不时有人到访(包含儿女),除了每天通风外还要养成经常消毒的习惯。”孙昼介绍,地面消毒可选用含有效氯500mg/L的消毒液(如84消毒液)进行喷洒或拖拭消毒,家中台面、门把手、开关、水龙头等日常可能频繁共用的物品表面以及快递等可用消毒湿巾、75%的酒精或500mg/L含氯消毒剂擦拭或喷洒消毒,餐具则可以用“煮沸30分钟”的方式进行消毒。同时,建议每周一次将一杯水倒入每个地漏、形成“水封”,以此来防止病毒通过上下水管道传播。
“接种新冠疫苗是预防新冠肺炎最经济有效的方法,事实证明,完整接种疫苗的老年人,感染后发展成重症的几率非常小,研究表明,老年人全程接种新冠疫苗,可以降低70%重症和死亡风险,如果接种加强针,重症和死亡风险可降低90%以上,目前包括肿瘤、高血压、糖尿病、慢阻肺等在内的慢性病患者,只要健康状况稳定、药物控制良好,均可接种新冠肺疫苗。”孙昼介绍,因体内抗体会随着时间推移不断衰减,与早前已完成疫苗接种的老年人相比,现阶段及时完成全程接种与加强针,所获得的“保护力”确实会更大。目前,杭州已在积极开展“新冠疫苗第四针”的工作,已完成加强免疫的老人可通过“浙里办”等渠道预约。
医院还能不能去?广场舞还要不要跳?
商报记者从多渠道获悉,近期,杭州多家三甲医院内部已发布通知,取消对所有医务人员“两天一检”的要求,改为“愿检尽检”。由此我们可以得知,当前形势下,老年人看病就医时,坐在你对面的医生也有可能是“阳性人员”。
根据市疫情指挥部通报的数据显示,近期杭州通过“主动就诊”发现的阳性感染者已由12月初的单日零星几个发展成为单日121个(12月11日),面对“看病就医感染风险是否加大,民众是否要格外注意”的问题,浙大一院感染病科主任盛吉芳向记者作出了回应。
“新形势下,医院医务人员都严格做好了防护,老人来院看病就医时,不必过度担心。”盛吉芳称,老人前往医院尤其是发热门诊是否要佩戴N95口罩,主要取决于个人体质,如果之前佩戴N95有明显的胸闷、呼吸困难等不适,建议仍佩戴同样具有防护效果的医用外科口罩外出或就诊。
当前形势下,除了看病就医,老年人外出买菜、锻炼、游玩时又该如何做好防护呢?对此,孙昼建议,老年人做好个人防护后,应尽量避免前往公共场所,即便是室外也要尽量保持社交距离,锻炼时最好选择在相对空旷的地点一个人运动,尽量少参与广场舞等聚集性活动,外出期间,不可用手触摸口罩、眼口鼻等,回家前要及时扔掉使用过的口罩,回家后要及时洗手。“类似广场舞这种活动,很少人会戴口罩,一时起兴,大家会不自觉聚集,很难保持‘一米线距离’,即便是室外,也有一定风险。”
阳性了该怎么做?药怎么吃?
根据国家卫健委安排,对于轻症和无症状感染者,没有基础性疾病或者基础性疾病处于稳定期的人群,阳性后可居家自我照护(单人单居),重症或者有重症风险的患者则要收治到定点医院。
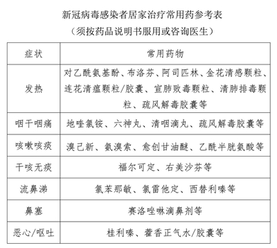
对于阳性后老年人如何用药(对症药物详见图表),盛吉芳强调,老年人代谢能力较差,居家隔离、治疗阶段,因尽量避免多种药一起吃、叠加用药的情况,药物叠加不等于药效叠加,能用一种药治疗,就尽量用一种药治疗,退烧药与感冒药尽量不要一起使用。若使用一种药效果不好,可及时询问社区医生,若经过药物治疗仍然持续发烧、时间超过3天以上,应该及时前往医院就诊。
“第一波感染峰值可能会在明年一月底、二月初到来,三月中上旬进入平稳阶段。”“我们的感染高峰可能会在一个月内来到,但是整体地度过这次疫情,可能得3个月左右。”根据张文宏与钟南山及其团队预判,乐观估计,明年上半年可恢复到疫情前的生活状态。“虽然眼下跨区域流动没了限制,但我们仍建议老年人待疫情进入平稳期后,再考虑跨省旅游,如果负面情绪得不到改善,可拨打心理援助热线(0571-85029595)寻求专业帮助。”孙昼说。
新冠病毒感染者居家治疗常用药参考表

(须按药品说明书服用或咨询医生)
